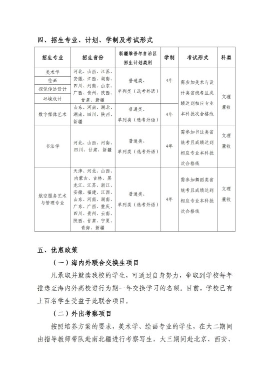
新疆师范大学美术学院2025年普通本科招生简章
所属分类:
院校资讯
发布时间:
2025/3/27 0:00:00
声明:此文章来源于新疆师范大学,如有侵权请联系删除!
更多
高考动态
2026年上半年高等教育自学考试考前提醒
2026年普通高校“专升本”考试招生准考证打印即将开始
2026年普通高等学校招生志愿填报与投档录取实施办法
2026年普通高等学校招生志愿填报与投档录取实施办法
2026年各区高三二模考时间确定
更多
院校资讯
格力电器(武汉)有限公司与西安铁道技师学院成功签约
中国海洋大学在红藻遗传操作领域取得新进展
中国海洋大学召开一流大学建设推进会
华中农业大学召开人工智能学院成立大会
北京协和医院和清华大学联合成立生物医学前沿技术研究院
更多
专业资讯
西安培华学院康复治疗学专业:培育新时代康复治疗应用型专门人才
一图读懂2026年西部计划实施方案
电力工程碳纤维应用技术研究院签约暨揭牌仪式在东北电力大学举行
高校区域技术转移转化中心工作推进座谈会召开
市场监管总局 教育部关于公布专业与标准化教育融合试点名单的通知
更多
数据透视
2026年考211大学最低要多少分?2025全国录取分数线汇总
多少分能考上海交通大学?近两年高考录取分数线对比
2024-2025年高考首选历史一分一段表对比分析
2024-2025年高考首选物理一分一段表对比分析
2025年甘肃高考报名人数23.24万人