2026年普通高等学校招生艺术类专业统考考试说明发布

  • 所属分类: 艺术招生
  • 发布时间: 2025/10/31 0:00:00

日前,市教育考试院公布了《2026年艺术类考生报考须知》,我市2026年普通高校招生艺术类专业考试包括我市专业统考和高校专业校考,专业统考将于2025年12月陆续举行,除纳入普通类批次录取的艺术类专业外,凡报考艺术类专业的考生均须参加我市相应科类专业统考。

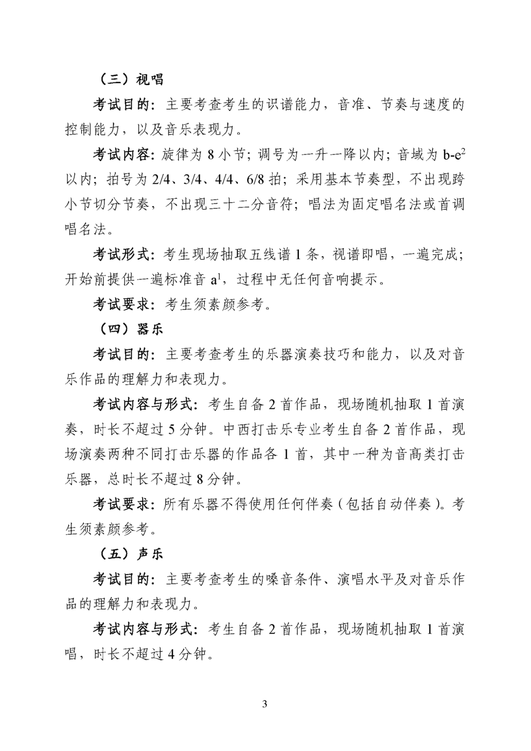
音乐类

重1_968.png

重2.png

重3.png

重4.png

重5.png

重6.png

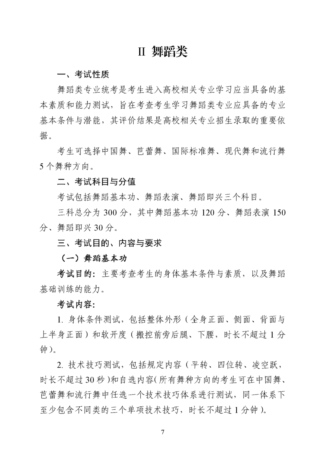
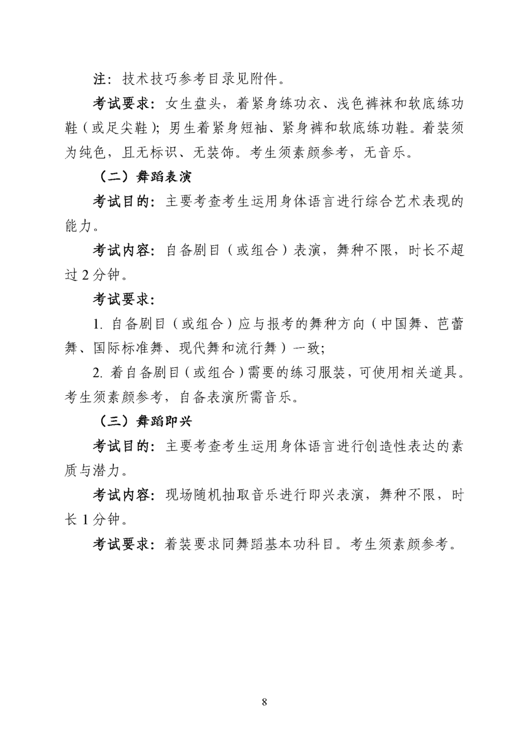
舞蹈类

重7.png

重8.png

重9.png

重10.png

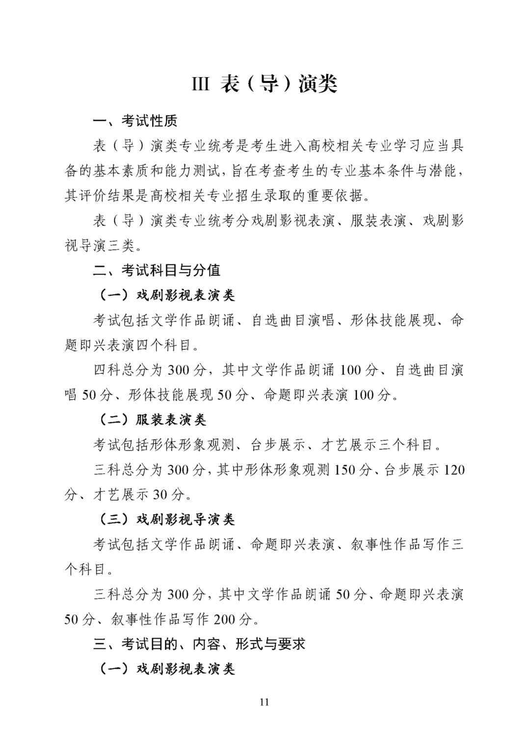
表(导)演类

重11.png

重12.png

重13.png

重14.png

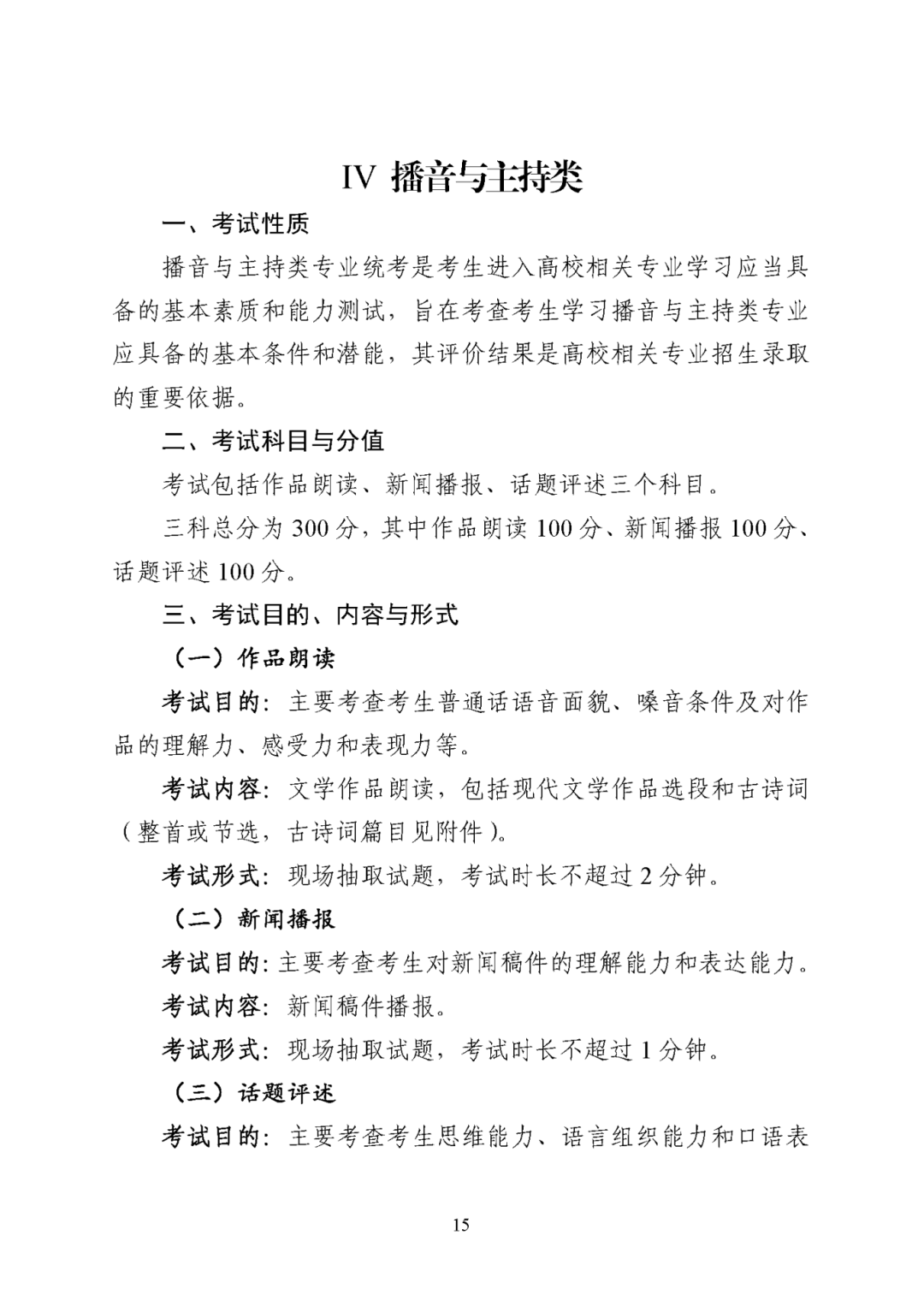
播音与主持类

重15.png

重16.png

重17.png

重18.png

重19.png

重20.png

重21.png

重22.png

重23.png

重24.png

重25.png

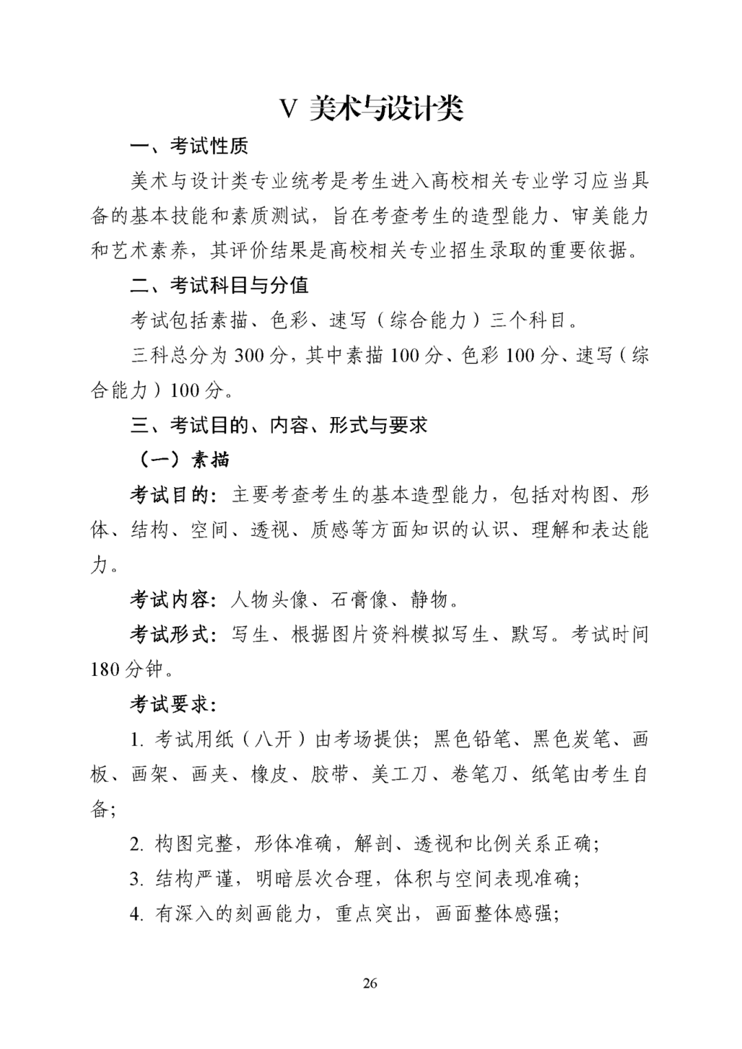
美术与设计类

重26.png

重27.png

重28.png

重29.png

重30.png

重31.png

重32.png

重33.png

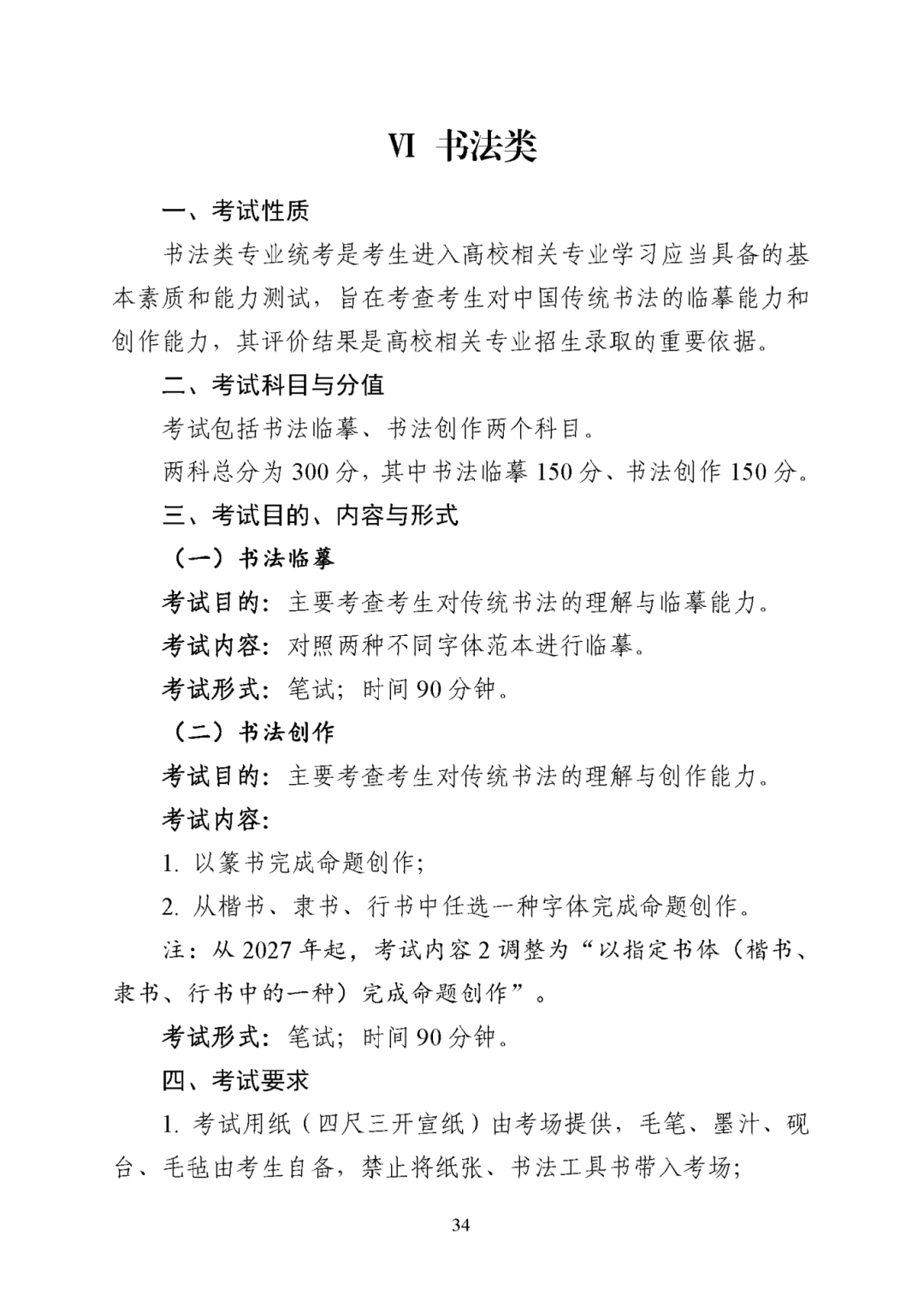
书法类

重34.png

重35.png