中国海洋大学在红藻遗传操作领域取得新进展

  • 所属分类: 院校资讯
  • 发布时间: 2026/4/24 0:00:00

近日,中国海洋大学海洋生命学院、海洋生物遗传学与育种教育部重点实验室茅云翔教授与王冬梅教授团队在红藻遗传操作领域取得新进展,相关工作以“Establishment of an efficient Agrobacterium-mediated transformation system for the economically important macroalga Pyropia yezoensis (Rhodophyta)”(经济海藻条斑紫菜中高效的农杆菌遗传转化系统的建立)为题发表于植物科学领域知名权威期刊New Phytologist(《新植物学家》)。

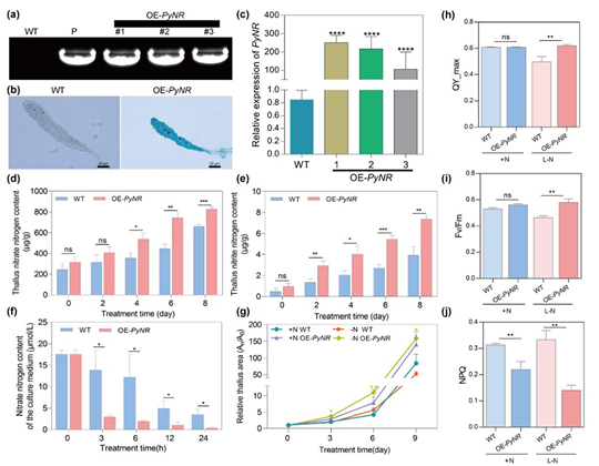
  条斑紫菜(Pyropia yezoensis)是着生于潮间带的一种大型红藻,具有重要的经济价值与生态功能,也是红藻生物学研究的模式生物。然而,条斑紫菜遗传转化效率低、稳定表达难等技术瓶颈长期制约着基因功能研究与精准分子育种。研究成功建立了一套农杆菌介导的紫菜核遗传转化系统。研究团队依据条斑紫菜的生理生化特点,首次将真空渗透技术应用于紫菜遗传转化,系统优化了载体遗传元件、起始材料状态、菌株筛选、真空处理时间及共培养时长等关键参数,实现报告基因的初始转化效率达30%–40%;通过设计两阶段筛选策略,最终幼苗阳性率达100%,稳定转化效率为0.02%。团队还成功构建了RNAi干扰载体,实现了对内源基因的沉默表达,标志着紫菜遗传工具箱实现了“过表达+沉默”的双向功能研究能力。



  为验证该系统的应用价值,研究团队聚焦于氮代谢关键基因——硝酸还原酶基因PyNR,成功获得PyNR稳定过表达的转基因株系OE-PyNR,显著增强了紫菜叶状体的氮吸收与同化能力,提升了紫菜在低氮胁迫下的生长和光合适应性,为培育耐低氮紫菜新品种提供了关键靶基因,并充分验证了该遗传转化体系在性状改良与基因功能解析中的实用价值。


  中国海洋大学海洋生命学院、海洋生物遗传学与育种教育部重点实验室为该研究成果的第一完成单位,茅云翔教授、王冬梅教授为该论文的通讯作者,博士后孙琪然、博士研究生王庆佳为论文第一作者。该研究得到了国家重点研发计划、国家自然科学基金面上项目、中国博士后科学基金面上项目、山东省博士后创新人才支持计划、三亚崖州湾科技城博士研究生科研创新基金联合项目等的支持。

  New Phytologist期刊是植物科学领域的国际知名期刊,长期稳居植物科学类期刊前列,作为全球植物生物学前沿研究的权威学术平台,在国际学术界享有崇高声誉和广泛影响。