2025年上半年高等教育自学考试课程免考办理公告

  • 所属分类: 高考动态
  • 发布时间: 2025/04/29 00:00:00
  • 收藏

 2025年上半年浙江省高等教育自学考试课程免考办理即将开始,现将有关事项公告如下:

  一、课程免考申请登记的时间为5月11日00:00-5月20日24:00,现场提交材料的时间由各设区市教育考试机构确定并在其网站公告。

  请考生按时进行免考申请登记和提交材料,逾期不受理。

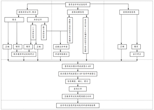
  二、课程免考申请登记前,考生须查询核对个人信息(姓名、身份证号、准考证号等)和课程成绩信息,并及时更正有误的个人信息或课程成绩信息。

  三、更正和免考办理的具体时间、步骤、要求及注意事项请参看《浙江省2025年上半年高等教育自学考试课程免考办理考生指南》(附件)。

  浙江省高等教育自学考试课程免考办理流程图



  四、各设区市教育考试机构发布公告的网站地址及联系电话

设区市

网站地址

联系电话

杭州

http://www.hzjyksy.cn/category/id478753266383482134315.htm

0571-85866677

宁波

http://nbeea.nbedu.net.cn/#/socialE?No=702&type=2

0574-87732721

温州

http://edu.wenzhou.gov.cn/col/col1330312/index.html

0577-88638063

嘉兴

http://jxksy.zjjxedu.gov.cn/col/col672/index.html

0573-82087270

湖州

http://huedu.huzhou.gov.cn/col/col1229692005/index.html

0572-2056843

绍兴

http://www.sxszsks.cn/zxks

0575-85111512

金华

http://jyj.jinhua.gov.cn/col/col1229072239/index.html

0579-82469621

衢州

http://jyj.qz.gov.cn/col/col1536869/index.html?key

0570-3089341

舟山

http://zsjy.zhoushan.gov.cn/col/col1229137168/index.html

0580-2049952

台州

http://jyj.zjtz.gov.cn/col/col1229046916/index.html

0576-88582087

丽水

http://jyj.lishui.gov.cn/col/col1229252537/index.html

0578-2661117