关于下达2025年乡村教师定向 公培生(地方优师专项)招生计划的通知
各市、县、自治县教育局,海南师范大学、琼台师范学院:
根据各市县(区)报送的2025年需求计划,现就下达2025年定向公培生(地方优师专项)招生计划及相关事项通知如下:
一、招生计划
(一)2025年计划招收乡村小学'一专多能'定向公培生161名(含面向乡村振兴重点帮扶市县实施的地方优师专项定向培养师范生名额),小学教育专业,本科层次,学制四年,培养院校为海南师范大学,培养计划列入全国普通高考提前批次录取。
(二)2025年计划招收乡村小学定向公费培养师范生计划85名(含面向乡村振兴重点帮扶市县实施的地方优师专项定向培养师范生名额),其中科学教育专业45名(本科层次)、体育教育专业40名(本科层次),学制四年,培养院校为琼台师范学院,培养计划列入全国普通高考提前批次录取。
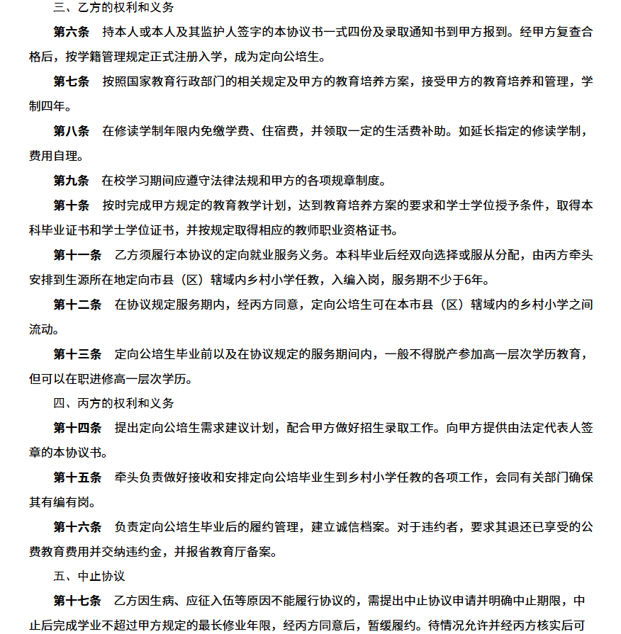
名额分配详见《2025年乡村教师定向公培生(含地方优师专项)招生计划分配表》(见附件1)。
二、招生录取
(一)根据省人力资源社会保障厅印发的《海南省事业单位公开招聘工作人员实施办法》(琼人社规〔2025〕2号)有关'体检标准可参照公务员录用体检标准执行'规定,报考定向公培生(含地方优师专项)的考生要求身体健康,符合国家《公务员录用体检通用标准(试行)》的要求,有既往病史的要如实填写。具体录取办法按省考试局的有关规定执行。
地方优师专项定向培养师范生的招录办法参照我省乡村小学定向公培生的招录办法执行,均实行单列志愿、单独划线,在本科提前批次录取,录取分数原则上不低于招生学校普通类招生所在批次录取控制分数线。
(二)招生录取以具有定向培养市县户籍生源为主(海口市生源可报名海口市龙华区计划,定向就业),录取生源不足时,经定向培养市县教育行政部门同意,可以调剂录取本省报考定向培养专业的其他市县合格生源。
为确保全省招生计划高质量足额完成,我厅鼓励具有2025年定向公培生(含地方优师专项)招生计划的市县在录取本地生源不足时同意调剂录取其他市县的生源,并于2025年6月20日前将《关于同意调剂录取其他市县户籍合格生源为我市县2025年定向公培生(含地方优师专项)的函》纸质版盖章报送至省教育厅教师工作处,我厅将在本地生源录取不足时,调剂其他市县优秀生源予以补足。逾期未致函的,视同为'不同意调剂录取'。
三、签订协议
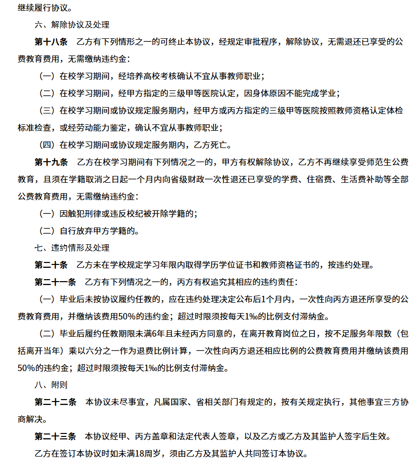
(一)报考定向公培生的考生及家长应在报考前提前咨询了解《海南省乡村教师定向培养计划协议书》内容。经遴选符合条件的录取对象要与培养院校和定向培养市县(区)教育行政部门签订《协议书》,如录取对象未满18周岁,须与其法定监护人共同签订,承诺毕业后到定向培养市县乡村小学任教不少于6年。
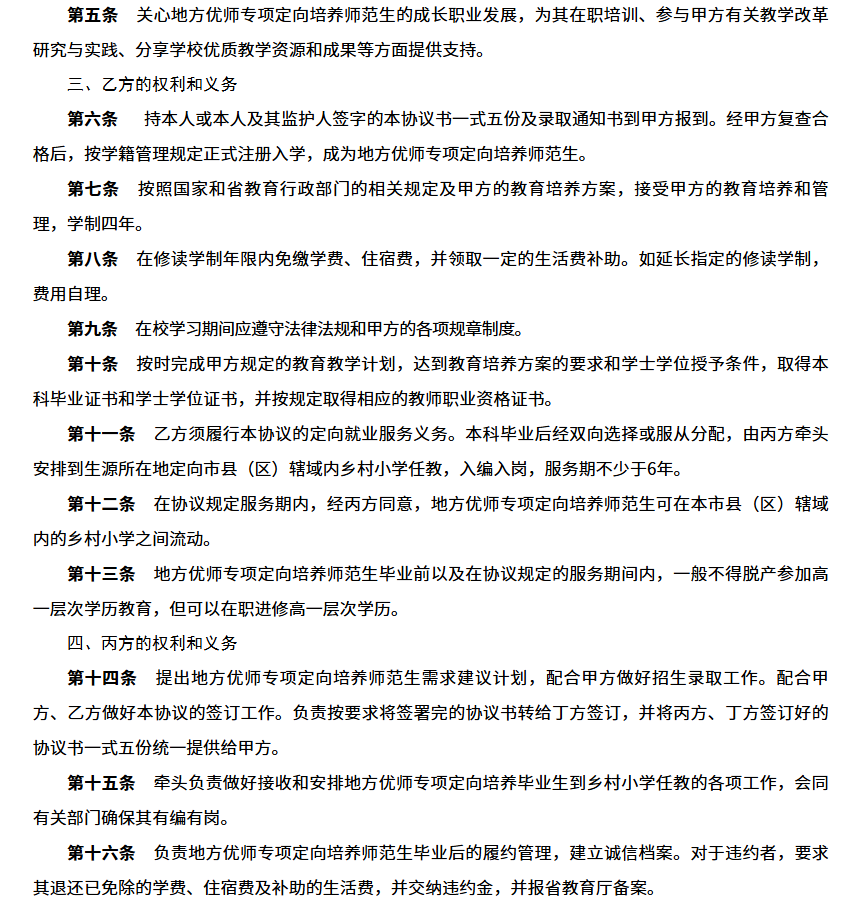
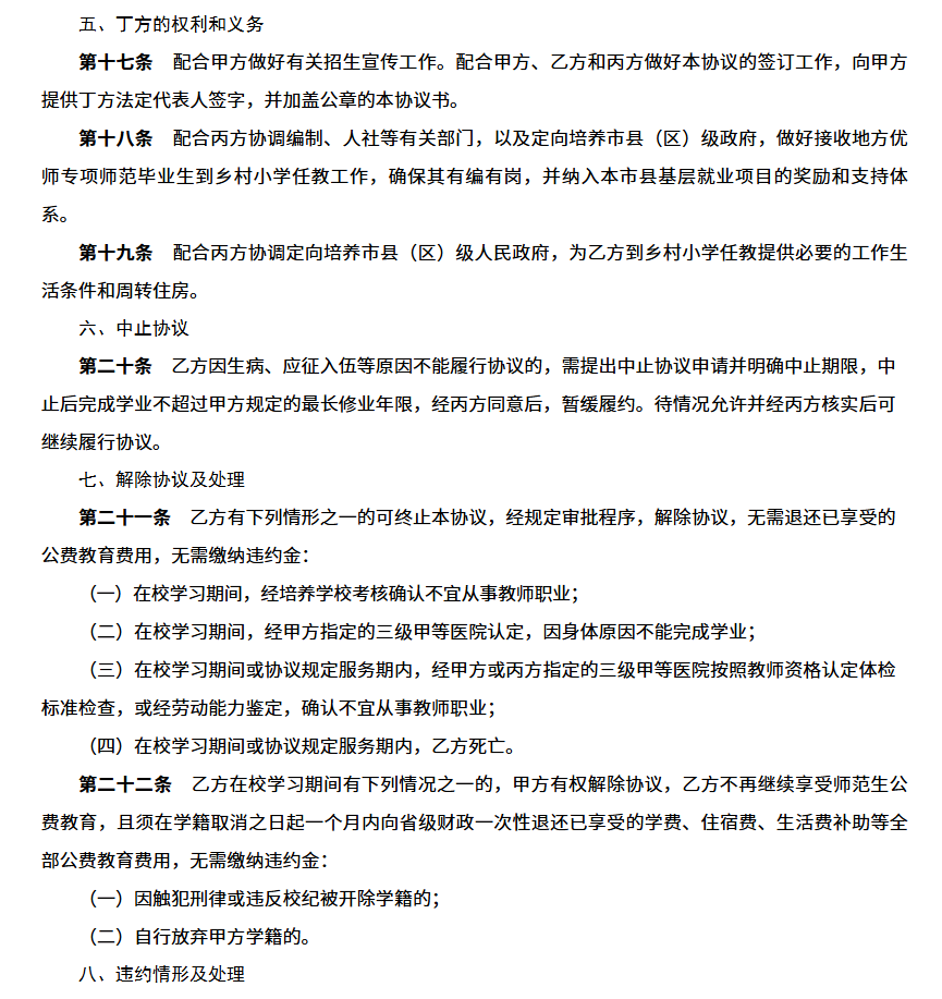
地方优师专项定向培养师范生的培养模式、就业管理、条件保障、履约管理等参照我省乡村小学定向公培生教育相关政策执行,其《定向培养计划协议书》参照《海南省乡村教师定向培养计划协议书》确定。如教育部对地方优师专项定向培养师范生履约要求有新规定,以教育部新规定为准。
(二)定向公培生培养院校负责将空白《协议书》(一式4份)随录取通知书一起交给考生,经考生本人及其法定监护人签字后在招生录取规定的期限内交回培养院校。培养院校法定代表人或受委托人在正式录取考生的协议书上签字、加盖学校公章后寄送定向培养市县(区)教育行政部门。定向培养市县(区)教育行政部门收到《协议书》后,经法定代表人或受委托人签字并加盖公章,留存1份并将其余协议书及时寄回相关培养院校的招生部门。
地方优师专项定向培养师范生须与培养学校和定向培养市县(区)教育行政部门、乡村振兴工作部门签订协议(一式5份),具体参照上述有关协议签订要求执行。
(三)录取为定向公培生的考生不予退档。考生持《录取通知书》按培养院校规定的时间及要求报到入学。培养院校招生部门将《协议书》1份交考生保存。
(四)培养院校要认真做好定向公培生入校后的复查工作,如发现有弄虚作假或不符合《公务员录用体检通用标准(试行)》的,根据具体情况按《定向培养计划协议书》相关规定做退出等处理。
请培养院校于2025年11月底前将填报的《2025年乡村教师定向公培生招生信息汇总表》(见附件2)、《2025年地方优师专项定向培养师范生招生信息汇总表》(见附件3)及已签署完备的《协议书》复印件一式1份报省教育厅备案。培养院校要及时录入、准确更新全国教师管理信息系统平台公费师范生模块和师范生管理信息系统的相关数据信息,进一步强化动态监控,着力加强公费定向培养全过程、全链条、全方位监管工作。
四、工作要求
(一)各市县(区)教育行政部门和培养院校在招生期间应认真开展我省乡村教师定向培养计划的专项宣传活动,及时向社会公布有关招生信息和咨询电话,主动回应社会关切的问题,让每位考生知晓定向公费培养师范生(地方优师专项)的权利、义务和责任。
(二)省考试局和培养院校要严格按相关规定和时间节点,切实做好定向公培生的招生录取工作,采取有力措施,确保招生录取工作程序规范、公平、公正。
(三)培养院校加强对定向公费培养师范生(地方优师专项)在校学习期间的培养、考核和管理。要制定定向公费培养师范生(地方优师专项)培养和考核方案,提高培养质量。
附件:1.2025年乡村教师定向公培生(含地方优师专项)招生计划分配表
2.2025年乡村教师定向公培生招生信息汇总表
3.2025年地方优师专项定向培养师范生招生信息汇总表
4.海南省乡村教师定向培养计划协议书
5.海南省地方优师专项定向培养师范生协议书
海南省教育厅
2025年6月11日













