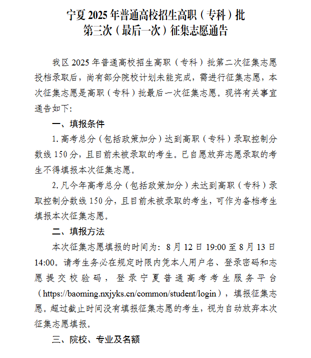
2025年普通高校招生高职(专科)批第三次(最后一次)征集志愿通告
所属分类:
高考动态
发布时间:
2025/08/13 00:00:00
收藏
更多
高考动态
·
2026年高考作文冲刺:审题方法 + 思辨技巧 + 满分范文汇总
·
关于2026年普通高校招生英语口语测试的通告
·
关于调整2026年高职分类招生考试时间的公告
·
2026年普通高等教育专升本考试报名公告
·
2025年冬季普通高中学业水平合格考试成绩发布
更多
院校资讯
·
2026年西安交通大学少年班复试考什么?附笔试、面试全攻略
·
湖南大学2026年外语类保送生初审合格考生名单
·
2026年东南大学少年生招生简章何时公布?
·
全球每年仅1人︱上海交通大学学者获国际大奖!
·
黑龙江大学获批11项黑龙江省高等教育综合改革首批试点项目
更多
专业资讯
·
2025年我国超410万人次取得高级工以上证书
·
2026年自动化类本科专业就业方向及院校推荐
·
2026年医学技术类本科专业就业方向及院校推荐
·
2026年护理学类本科专业就业方向及院校推荐
·
2026年能源动力类本科专业就业方向及院校推荐
更多
数据透视
·
2026年考211大学最低要多少分?2025全国录取分数线汇总
·
多少分能考上海交通大学?近两年高考录取分数线对比
·
2024-2025年高考首选历史一分一段表对比分析
·
2024-2025年高考首选物理一分一段表对比分析
·
2025年甘肃高考报名人数23.24万人