关于做好2026年普通高中学业水平合格性考试考生成绩转移工作的通知
为做好考生办理跨省(自治区、直辖市,以下简称'省')普通高中学业水平合格性考试(以下简称'高中学考')成绩转移工作,现将有关事项通知如下:
一、成绩转出办法
根据《教育部关于取消一批证明事项的通知》(教政法函〔2019〕12号)要求,按照简化办事流程、提高工作效率的原则,外省户籍考生在我省高中阶段学校读书期间所取得的高中学考成绩转出我省,考生可直接向有关省高中学考管理部门提供我省高中学考成绩证书(含电子版,成绩证书可通过广东省教育考试院官微小程序—证书打印栏目自行下载打印),各有关省高中学考管理部门可通过广东省教育考试院电子印章在线验证平台(http://www.eeagd.edu.cn/dzyz),对考生提交的成绩证书进行验证。
二、成绩转入办法
我省户籍考生在外省高中阶段学校读书期间参加由外省省级教育行政部门统一组织的高中学考所取得的成绩转入我省,考生可使用高中学考成绩转移管理系统网上办理(转入流程详见附件1)。我院不受理非我省户籍且不符合随迁子女政策的考生成绩转入申请。
(一)考生网上申请。2025年11月25日至2026年1月6日,我院将开放'广东省普通高考/学考报名系统'的学考成绩转入功能(网址:https://pg.eeagd.edu.cn/ks,系统功能菜单:'学考成绩'—'成绩转入')。各市招生办(考试中心、考试院,以下简称'招生办')应通知有关考生在此期间自行登录系统,按要求在网上提出普通高中学业水平考试科目(语文、数学、英语、思想政治、历史、地理、物理、化学、生物学)成绩转入申请并确认。逾期系统将关闭,不再受理。其中语文、数学、英语成绩只作为学生普通高中毕业的依据之一,不作为春季高考依学考成绩录取高职院校的依据。
(二)考生提交相关材料。考生在网上提交本人身份证、我省户口簿(户主页和本人页,下同)及高中学考成绩证书(成绩证书必须由省级教育行政部门或考试机构出具并加盖公章,下同)等相关材料的PDF文件,并在网上签订材料真实性承诺书(见附件2)。承诺填写的全部信息以及所提交的全部材料均真实、有效,没有隐瞒或虚构任何事实,也没有造假等不诚信行为。
(三)县级招生办初审。2026年1月7日至21日,县(区、市,下简称'县')级招生办初审。县级招生办、中学登录广东省普通高中学业水平考试报名管理系统(https://www.eeagd.edu.cn/xyspgl),使用'数据维护'菜单下的'考生成绩转入审核',根据考生提交的相关材料在网上办理成绩转入初审手续。要认真核实有关材料,考生材料不齐全或不符合要求的不得受理。
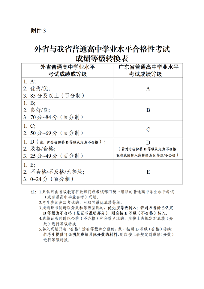
(四)市招生办复审。各市招生办在2026年2月28日前登录广东省普通高中学业水平考试报名管理系统(https://www.eeagd.edu.cn/xyspgl),使用'数据维护'菜单下的'考生成绩转入审核',对县级招生办初审合格的考生申请进行复审,认真核实考生提交有关材料,确认考生申请转入的成绩按文件规定进行填报或转换(成绩等级转换表详见附件3)。
(五)省教育考试院审核。我院根据有关规定网上审核考生成绩转入申请,于2026年3月28日前在网上公布审核结果。考生可进入系统查询审核结果,经审核通过的考生可于3月31日至5月20日自行下载并打印'广东省普通高中学业水平考试成绩认定证书'。逾期系统关闭后将不能下载并打印证书,但不影响已转入成绩在招生录取中的使用。
省教育考试院审核通过的高中学考转入成绩能否作为普通高校招生录取依据,以当年高考招生相关政策规定为准。
三、工作要求
高中学考成绩是高中学生毕业和升学的重要依据,是学生综合素质评价的重要内容之一,关系到广大考生的切身利益。各地要高度重视成绩转入审核工作,落实工作责任,指定专人负责,确保按时、按要求完成2026年的成绩转入审核工作。各考生也应结合自身实际,及时跟踪成绩转入结果。
附件:
1.广东省普通高中学业水平合格性考试成绩转入办理流程
2.广东省普通高中学业水平合格性考试成绩转入材料真实性承诺书(网上确认承诺书)
3. 外省与我省普通高中学业水平合格性考试成绩等级转换表


