江西省三新协同教研共同体2026届高三联考分数线
『划线说明』
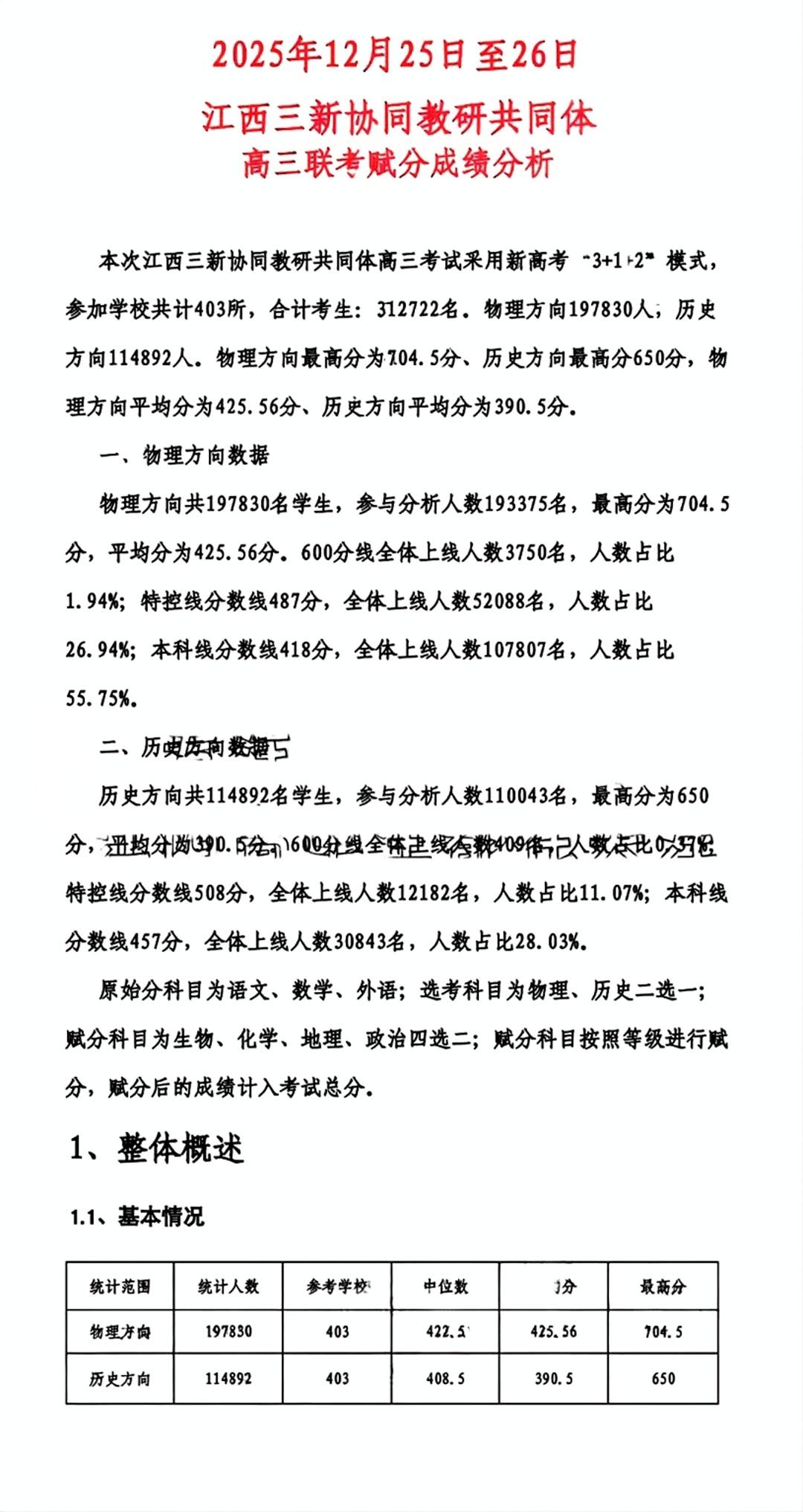
本文公布的是参加12.25~26日由金太阳教育组织命题的划线情况。
①本次划线先403所学校为单位随机交叉分配进行阅卷工作;②再将本单位将学生单科和总成绩发送给五岳平台;③后由平台将所有参考单位提供的学生成绩汇总,进行分析、排名、划线。
据了解,本次联考划线主要依照'2025年江西省高考各校上线人数综合划线'划定。
本次具体考试划线情况
本次考试新高考类型,
本次考试的成绩分析使用赋分进行。
本次联考学生总数为312722名,明年的高考普通文理科考生是47.6万人,刚好是本次联考的1.5倍。所以本次联考的全省排名乘以1.5,大概就是2026年高考的排名。

